Client:
Our Client is a biomedical/biotechnology engineering firm and multinational manufacturer of medical devices. With a legacy of more than 40 years, they are widely known for disruptive solutions that change the way patients across the world are treated. They are globalising their research and development with facilities in over 40 countries.
The Challenge
Before Nanonets, our client used their internal financial system to process invoices manually. This led to inevitable downsides of human errors, low processing speed and high costs. With a presence in over 100 countries, our client faced a unique challenge—they had to process invoices in thousands of various formats and languages across different geographies. Thus, they began looking for a system that provided the following:
- A versatile, geography-agnostic solution (covering multiple languages, date and code formats)
- High accuracy in data capture from unstructured invoices
- Ease of use and automation to reduce manual reviewing time
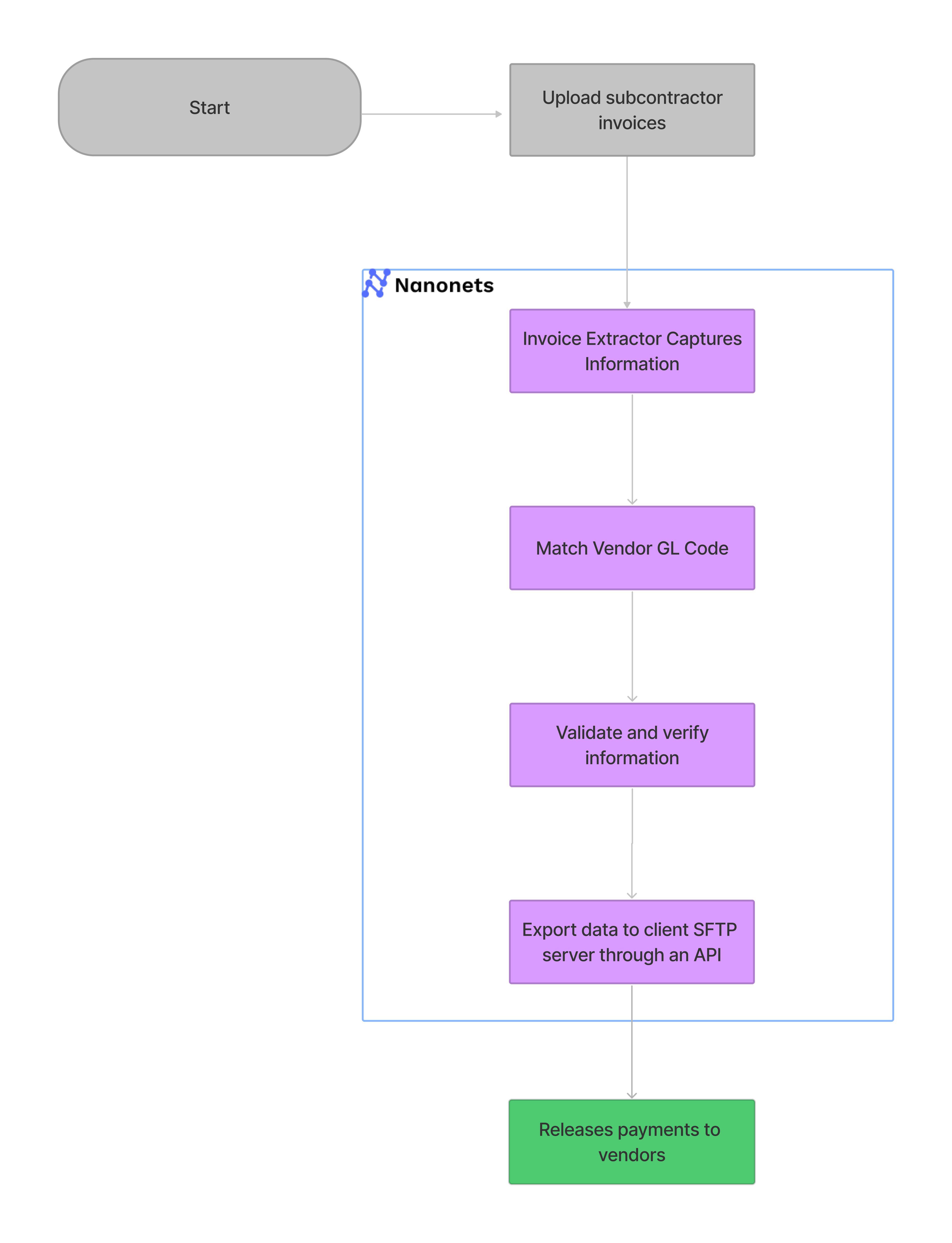
The Solution
The client uploads their invoices to Nanonets. Our Invoice OCR model captures information from invoices, which the clients' team then verifies and approves. Once approved, the data is stored securely in client SFTP servers through API integration and processed further to payments.
%252520(Copy).png)
.jpeg)
